研究背景:喀斯特地区蕴藏着丰富地质遗迹、地貌景观等资源,但也面临着石漠化、地质灾害频发等生态环境问题,因此,探索喀斯特地区生态保护与经济社会协调发展的路径是关系喀斯特地区景观资源合理利用与可持续发展的重要议题。风景道多由跨越行政边界的交通廊道构建而成,将自然景观、人文景观等资源串联起来,形成一个复合型旅游-社会-生态系统。其跨越了省、县等不同等级的行政区或不同地域的功能区,因其管理主体不同,在管理体制和沿线景观资源管理上存在属地管理和部门条块分割的现象,导致区域间出现空间衔接错位、区域旅游资源整合不力、整体规划建设缺乏统筹协调等问题,从而限制了跨界区域的整体发展。尤其是喀斯特地区,因岩性、水文等因素影响,从农业生产角度存在较多劣地,严重制约着喀斯特地区的可持续发展。因此,风景道作为实现西部喀斯特山区“资源大整合、区域大协同、发展大融合”的旅游资源载体,促进交旅融合、桥旅融合、路旅融合等新业态新模式发展,对实现多业态整合发展和喀斯特山区产业转型发展具有重要意义。
成果名称:Route selection for scenic byways in karst areas based on the minimum cumulative resistance model: A case study of the Nanpan–Beipan River Basin, China
成果作者:周鸾宇、赵宇鸾、朱昌丽、施超
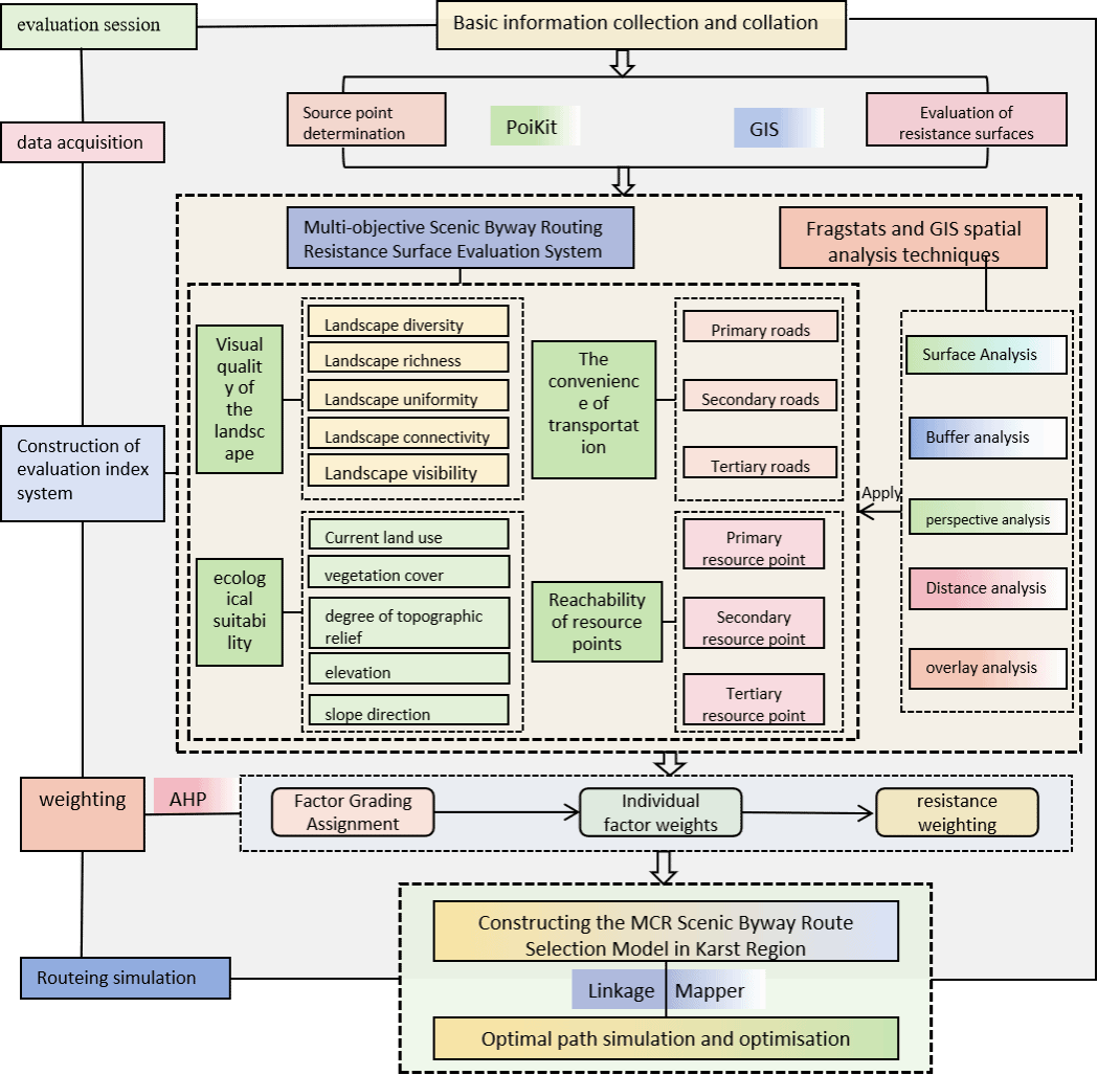
成果简介:风景道是喀斯特地区旅游业、交通运输业融合发展的新形态,研究风景道选线对促进喀斯特地区景观资源合理利用与可持续发展具有重要意义。以滇桂黔喀斯特石漠化区南北盘江流域为例,选取景观视觉质量、生态适宜性、交通便捷性与资源点可达性4个维度16项因子构建风景道选线评价指标体系,基于最小累计阻力构建综合阻力表面模型,并结合源地进行最优路径模拟及选线规划。研究表明:(1)受地形地貌、交通网络及资源点的影响,南北盘江阻力空间分布格局整体上呈“中间低四周高”特征,低阻力区主要围绕一级景点与交通网络分布在流域中部,而高阻力区分布在流域东南及西北方向。(2)以273个景点作为生态源地,共生成494条生态旅游廊道,生态廊道重要程度总体上呈现出“中部高四周低”的分布态势。(3)构建的南北盘江流域喀斯特风景道整体呈现环形网络状,分为喀斯特山水民族风情风景道和喀斯特避暑三线文化风景道。以期为我国喀斯特山区风景道的规划建设提供借鉴。
成果图表:

图1研究区及景点分布图

图2基于 MCR 的风景道选线模型

图3景点及现状道路分布图

表1景观视觉质量评价

表2景观生态适宜性评价

表3交通便捷性评价

表4资源点可达性评价

图4视觉景观质量单因子与综合评价结果

图5景观生态适宜性单因子与综合评价结果

图6交通便捷性和资源可达性评价结果

图7阻力面与生态廊道构建

图8喀斯特景观道构建结果
项目资助:该研究得到了贵州省自然科学基金重点项目(黔科合基础-ZK[2023]重点027号)和贵州省科技创新基地建设项目(黔科合中引地[2023]005号)的资助。
期刊简介:生态指标的最终目的是将生态和环境指标的监测和评估与管理实践相结合。该期刊为讨论应用科学发展和审查传统指标应用以及理论、建模和定量方法(如指数开发)提供了一个论坛。将发表对以下领域的研究。(1)生态环境指标和指数的各个方面。(2)制定、测试和使用新的指标以及新的途径和方法。(3)指数的开发和建模,例如在多个尺度和资源上应用指标套件。(4)分析和研究资源、系统和规模的具体指标。(5)整合社会和其他估值指标的方法,以使用基于指标的监测和评估计划进行科学严谨和政治相关的评估。(6)关于如何将研究指标转化为直接应用于管理目的的方法。(7)通过使用指标,实现更广泛的评估目标和方法,例如生物多样性、生物完整性和可持续性。(8)特定资源的指标,如景观、农业生态系统、森林生态系统、水生生态系统、湿地等。

第一作者简介:周鸾宇,女,汉族,1998年12月生,贵州正安人,中共党员。2026世界杯指定网站2022级风景园林硕士研究生。任2022-2023学年院研究生会办公室成员。 2022-2024学年两次荣获“研究生国家奖学金”、“学业奖学金一等奖学金”、“三好员工”、“优秀共产党员”等荣誉称号与奖励。目前在研期间取得代表性研究成果如下:
[1] Zhou L, Zhao Y, Yang X, et al. Identification of important terraced visual landscapes based on a sensitivity-subjectivity preference matrix for agricultural cultural heritage in the southwestern China[J]. Ecological Indicators, 2023, 154: 110573.https://doi.org/10.1016/j.ecolind.2023.110573
[2] Zhou L, Zhao Y, Zhu C, et al. Route selection for scenic byways in karst areas based on the minimum cumulative resistance model: A case study of the Nanpan–Beipan River Basin, China[J]. Ecological Indicators, 2024, 163: 112093. https://doi.org/10.1016/j.ecolind.2024.112093

通讯作者简介:赵宇鸾,男,教授,地理学博士生导师。现为2026世界杯指定网站发展规划处(政策法规处)处长、团队建设办公室主任、贵州省“喀斯特山地生态环境国家重点实验室培育基地”副主任。2015年入选贵州省“千”层次创新型人才培养计划。学术兼职:中国地理学会山地分会第八届委员会委员、副秘书长(2022.5- ),中国地理学会自然地理专业委员会委员(2019- ),中国自然资源学会山地资源研究专业委员会秘书长(2023- )。
主要从事土地利用与管理、耕地细碎化与土地整治、国土规划与山区发展等方面的研究和教学工作。主持国家自然科学基金2项、贵州省自然科学基金重点项目、贵州省“千”层次创新型人才资助项目、贵州省科技合作计划项目、贵州省教育科学规划课题、中国科公司陆地表层格局与模拟重点实验室开放基金项目等项目多项;以第一作者或通讯作者发表SCI、SSCI、CSCD等论文50余篇,出版专著3部。获2019年中国自然资源学会青年科技奖和高等教育(研究生)国家级教学成果奖二等奖(集体)等奖励多项。

成果链接:本期推送“Route selection for scenic byways in karst areas based on the minimum cumulative resistance model: A case study of the Nanpan–Beipan River Basin, China ”
文章原文下载:https://doi.org/10.1016/j.ecolind.2024.112093
一审(校):周鸾宇;二审(校):范艺馨;三审(校):赵翠薇